consumption-tracking-and-causal-analysis
A pipeline tracking top sector movers based on metrics related to customer consumption to inform potential investment opportunities, identifying top demographic factors of customers correlated to the metric movement, and analyzing structural vs behavioral contribution of representative customer segments to the change.
Background
Mission
Our research team in the company has always been working around behavior chages of people. Such research help us have a better understanding of consumers’ behavior shift and investment inspiration and implication behind the change. The earlier we catch those interesting signals, the less type II error in venture decision making we would cause. Good insights includes what sectors are trending differently and what caused that change.
Dataset
The research team in the company owns a datastream of credit card transaction data synced from the first party. The data includes every single transactions of ~100k consumers and demographic information of them from 2019 to the date.
Problem Statement
Given the datastream and all related themes, we would want to leverage this data to identify early signals among various consumption sectors, unfold demographic factors correlated the change the most, and see how much so called constructual and behavioral contribution each segment makes to the change.
Pipeline Frame
Pipeline breakdown
This framework consists of three steps
- identify categories where consumption deviates from forecast
- identify consumer attributes that explain these deviations in consumption
- identify consumer segments that make the most contribution to the consumption shift
Consumption Deviation Index(Time Sereis Tracking)
It continually tracks consumption (monthly $ spent) within each of 33 top-level Amazon categories, and identifies ones where consumption deviates the most from its forecast based on consumption history.
Facebook Prophet Time Series Framework is used to fit the historical data, as it is a user-friendly framework, which takes into account trends, seasonality, and holidays automaticalll. There is a list of metrics of our interest treated as measurement of consumer behaviors, including total spending, average spending, visits, conversion and so on.
Each time series model is built on each metric under individual product category. Fitting the historical data, the model will output a projection for specified time window e.g one month. Based on the actual values for the metric and the projection, we design an indicator (consumer impact index or CII) that measures the degree of deviation of the actual values away from the projection such that the higher the indicator score is, the more deviate those actual points are.
E.g Time Sereis Tracking on One of Product Categories
The CII scores will enable us to rank top sector movers as shown below:
Secotors Ranked by CII scores
Explanatory Factors Analysis
Based on consumer demographic attributes, the mode finds out and rank attributes that dominate the big shift of the consumption metric between two periods, i.e. the targeted month (with unexpected consumption level) v.s a specified month prior (with normal consumption level).
Or more technically, once a certain sector is selected from top movers, a tree-based model will train on the data and calculate feature importance through their Gini Scores. By ranking their normalized feature importance scores, we can see details of how feature values change under a certain selected feature over two periods (in this case: last month vs current month).
The Panel showing Demographic Feature Importance
The panel has included selected metric of interest, sector/category selected, details of metric changes, ranked demographic factors and their values over periods.
Contribution Breakdown for Consumption Changes
To answer the question “why does the spending-per-person in sports increase by 31%? ”, we can break the change into two aspects:
- Structural change impact: The change led by the structural change of consumer cohorts
- Behavioral change Impact: The change led by the inherently behavioral change within each cohort
Given the important attributes, a detailed view is displayed to present the behavior vs population contribution of individual user segments which are formed by a combination of those attributes. So, when we break down the total change into each segments defined by top 3 important demographic dimensions (can be more, but would be too many segments), we have the details as follow:
Contribution Breakdown of the Metric Change by Cohorts
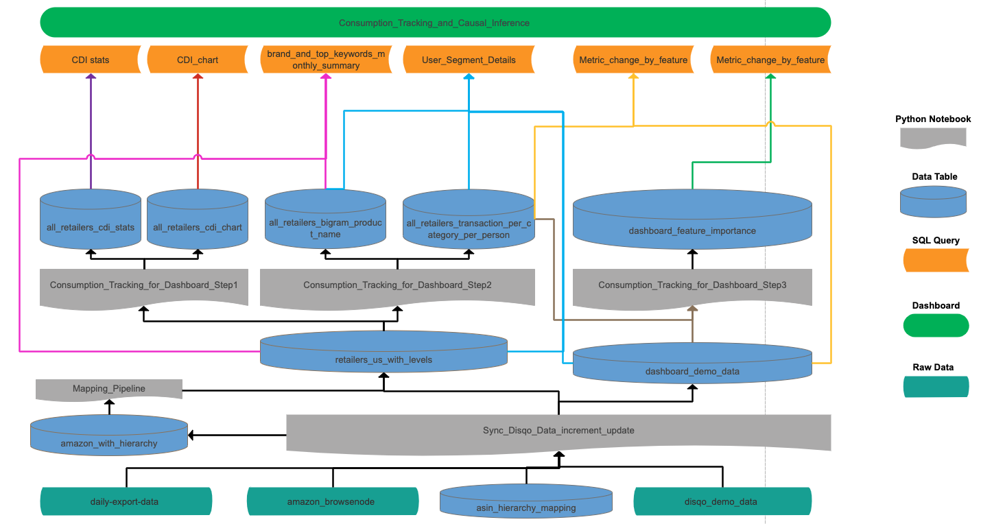
Engineering Infrastructure of the pipeline
Engineering Details of the Dashboard
Notebook Execution Description:
Sync_Disqo_Data_increment_update:
- Preprocess the daily user log data of Disqo to activity log of amazon user in the US [amazon_with_category] by referencing amazon_browsenode and asin_hierarchy_mapping
- Preprocess the user demo data of Disqo to a demo data table specifically used for this framework [dashboard_demo_data]
Mapping_Pipeline:
- Process retailer data based on the pre-defined categorization dictionary. Currently retailer data include amazon, walmart, costco, and target. [retailers_us_with_levels]
Consumption_Tracking_for_Dashboard_Step1:
- Run Facebook’s time series framework to detect outliers of product categories that show unexpected consumption trends and give scores for each category [amazon_cdi_stats].
- Fitted model projection with confidence intervals is also generated for visualization purposes [amazon_cdi_chart].
Consumption_Tracking_for_Dashboard_Step2:
- Preprocess the table [amazon_with_category] to export name bigram of products interacted by amazon users [bigram_amazon_product_name]
- Process the the table [amazon_with_category] to generate user transaction entries normalized by all amazon product purchasers per day
Consumption_Tracking_for_Dashboard_Step3:
- Run models to rank demographic feature importance regarding the contribution to the consumption changes [dashboard_feature_importance]